Understanding yourself objectively can be difficult. Recent events and emotions distort our view, making it challenging to separate Truth from perception. It takes a lot of Energy and often comes with self-pressure. It can lead you to switch to Sheep mode.
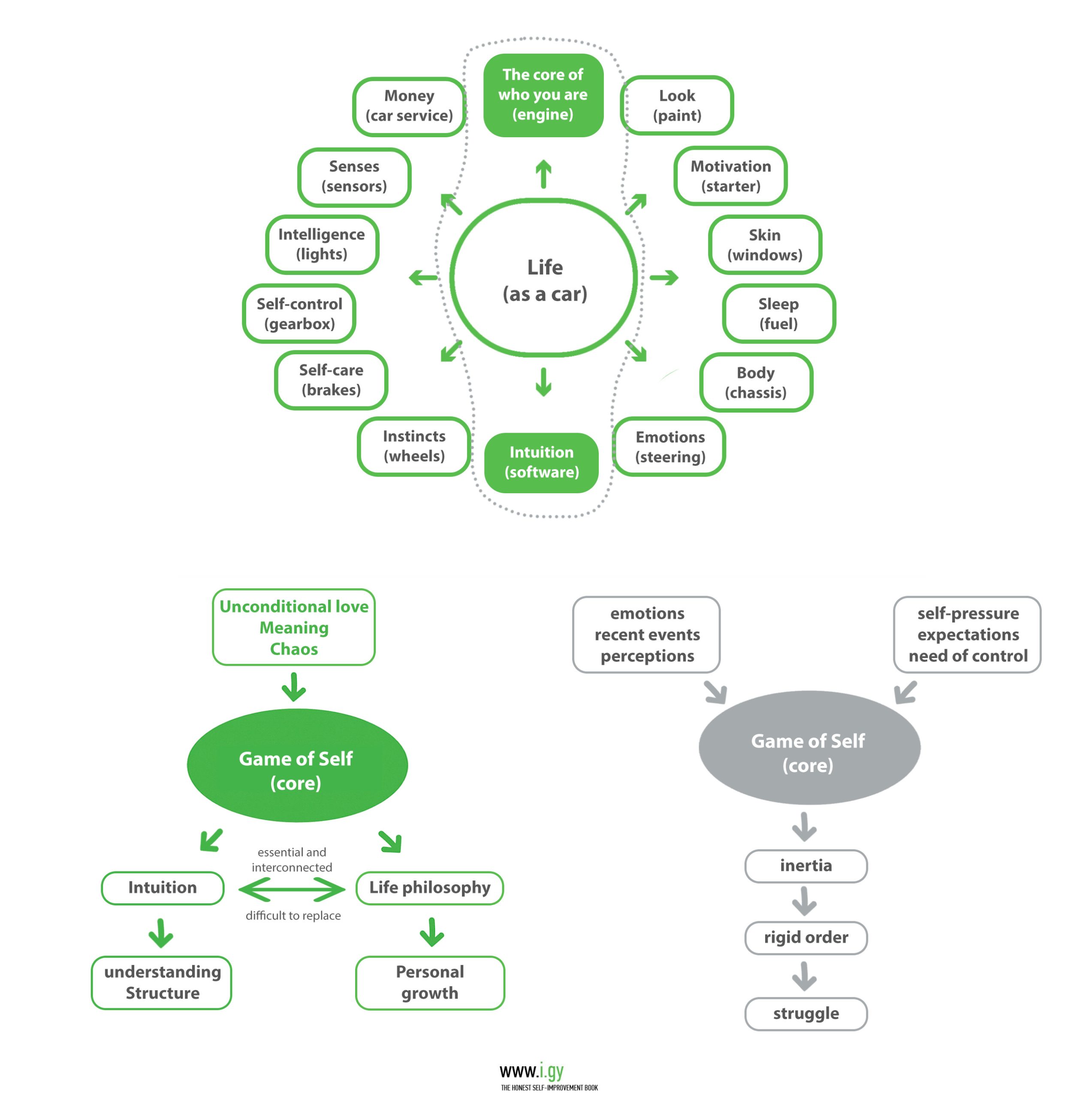
Life is a complex machine. While we may not have the complete owner’s manual, we can gain valuable insights by exploring its components. Let’s project the building blocks from life into the building blocks of a car: engine (the core of who you are), starter (Motivation), fuel (Sleep), chassis (body), steering system (emotions), wheels (survival insincts), brakes (self care), gearbox (self-control), lights (intelligence), paint (look), windows (skin), software (Intuition), sensors (senses), the car service (Money).
Two parts are the wisest investment for self-construction. They are essential, interconnected and difficult to replace. The engine is your life philosophy. It’s fueled by your beliefs, passions and what truly drives you forward. Deep down the software, your brain and Intuition, work tirelessly in the background, analyzing data from your senses and matching them with your Diversity of Experiences. Your Intuition is uniquely yours.
A major goal of I Grow Younger is to help you build an Intuition about structures like the car and your brain. The Game of Self often becomes a struggle because of self-imposed pressure and unnecessary Expectations. Rigid Order comes from our need to control. Complex structures emerge naturally, as with Evolution. If you let go of order you’re not giving up on Structure. Given enough space and Freedom better structures will emerge and they will be more aligned with your nature.
Order can’t create anything. It can only preserve what already exists. Change means overcoming Inertia and only the powerful life forces like Unconditional love, Meaning and Chaos are strong enough to do it. The chaotic nature of life will trash your order and the more expectations you had beforehand, the more disappointed you will be. Instead, let’s embrace structure. This structure is not something we create – it already exists within us, forming the foundation of our Intuition.
Love, creativity and other chaotic aspects of life can exist in beautiful harmony with this structure. The real obstacles to Personal growth are the burdens we create ourselves – pressure and expectations. These mental constraints weigh us down and prevent us from flowing with the natural rhythm of life. As you free yourself from these chains, you’ll find a piece of mind and all the space, motivation and energy for cultivating personal growth.
Keywords: building blocks, Change, Chaos, creativity, Diversity of Experience, energy, evolution, expectations, freedom, Inertia, Intuition, Intuition about structures, Game of Self, Meaning, motivation, order, personal growth, self-imposed pressure, structure, Truth, Unconditional love.




























